HanseatReisen.de

Kreuzfahrten mit MSC Seaview
online buchen

MSC Cruises


Entdecken mit der MSC SEAVIEW die ideale Kombination aus Erholungsurlaub und einem Urlaub auf hoher See.

MSC Cruises MSC Seaview

Reisen mit MSC Seaview

Leider konnten wir keine Reisen für "MSC Seaview" finden.

Bitte versuchen Sie es mit einem anderen Suchbegriff erneut oder versuchen Sie es über die direkte Auswahl von Reisezielen, Reedereien oder Schiffen.

Bild wird geladen...

MSC SEAVIEW

Die MSC SEAVIEW ist als ideale Kombination aus Erholungsurlaub und einem Urlaub auf hoher See erdacht worden. Ihre Bauweise erinnert an ein Hotel in bester Lage und mit allerschönster Aussicht für bis zu 5.331 Passagiere. Lassen Sie sich verzaubern von der Atmosphäre des MSC Waterfront Boardwalk, der einen Großteil des Schiffes umgibt. Genießen Sie herzlichen Service in den Bistros, Restaurants und Bars. Freuen Sie sich auf eine ausgezeichnete Gastronomie, deren Abwechslungsreichtum Sie auf dieser „schwimmenden Oase“ begeistern wird. Auch eine große Auswahl an Unterhaltungsangeboten sorgt dafür, dass es bis zum nächsten Landausflug niemals langweilig wird.

Bordsprachen: Deutsch, Italienisch, Französisch, Spanisch und Englisch. Speisekarten und das tägliche Bordprogramm sind in deutscher Sprache vorhanden. Wichtige Durchsagen erfolgen ebenfalls in deutscher Sprache.

Bordwährung: Euro. Gängige Kreditkarten (Master/EURO-Card, VISA, American Express) sowie EC-Karten werden akzeptiert. Die Trinkgelder werden automatisch dem Bordkonto belastet, können aber vom Gast individuell reduziert, erhöht oder gestrichen werden. Die Trinkgelder werden unter den Crew-Mitgliedern aufgeteilt. MSC empfiehlt einen Trinkgeldbetrag p.P./Nacht in Höhe von € 10,-. Service Zuschlag für Bardienstleistungen: In den Bars und Lounges wird auf den Verzehr ein Service-Zuschlag von 15 % berechnet.

Hotel-Servicegebühr: Während Ihrer Kreuzfahrt werden Sie überall auf dem Schiff auf Mitarbeiter treffen, die Ihnen einen hervorragenden Service bieten. Unterstützt werden sie von ebenso vielen Mitarbeitern, die hinter den Kulissen hart arbeiten, damit Sie jeden Moment an Bord genießen können. Die obligatorische Hotel-Servicegebühr ist ein integrierter Bestandteil des Gesamtreisepreises. Die Hotel-Servicegebühr gilt nicht für Kinder unter 2 Jahren.

Service Entgelt für Bardienstleistungen: In den Bars und Lounges wird auf den Verzehr ein Servicezuschlag von 15 % berechnet. Bei im Voraus gebuchten und gezahlten Getränkepaketen entfällt der Servicezuschlag in den Bars.

Stand 02/24 – alle Angaben ohne Gewähr.

 

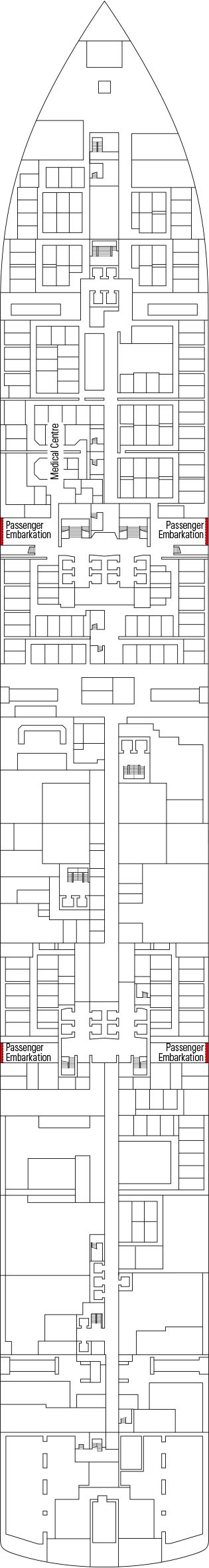
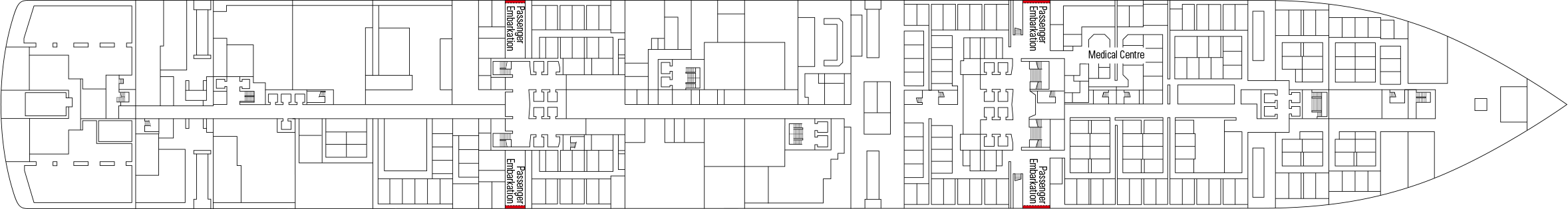
Deck 4 (BALTIC)

MSC Seaview - MSC Cruises - Deck 4 (BALTIC)
MSC Seaview - MSC Cruises - Innenkabine (IB)

Innenkabine

  • Bequemes Doppelbett, umwandelbar in zwei Einzelbetten (auf Anfrage)
  • großer Kleiderschrank
  • Bad mit Dusche, Föhn
  • Klimaanlage
  • Interaktives TV
  • Telefon
  • Safe
  • Minibar
  • WLAN (gegen Gebühr)

Alle Kreuzfahrten mit der MSC SEAVIEW

Immer auf dem neuesten Stand.
Bestellen Sie jetzt unseren Newsletter

HAN606 - 20.06.2023 16:56
0421 160 56 8787

Sie haben Fragen? Kontaktieren Sie uns gern über einen der folgenden Kanäle: